为充分发挥学校办学特色和优势,培养复合型、国际型、应用型人才,鼓励学有余力的学生在学习本专业课程的同时,根据社会需求和兴趣修读微专业、 辅修专业和辅修学士学位,俄语学院2025年面向全校招收俄语微专业、乌克兰语微专业、俄语辅修专业、俄语辅修学士学位学生,招生方案如下:
01 招生专业

俄语微专业、俄语辅修专业、俄语辅修学士学位、乌克兰语微专业。
02 课程设置

1 俄语微专业课程:
2 俄语辅修专业课程:
注:应修学时、学分要求如下:
1.俄语辅修专业应修学时为540学时、学分为36学分。
2.俄语辅修学士学位应修学时为600学时,学分为46学分。其中毕业论文学分为6学分。
3 乌克兰语微专业课程:

03 招生及开班计划
俄语、乌克兰语微专业、俄语辅修专业:
(一)招生对象:面向我校全日制二年级在校本科生
(二)招生班级:俄语微专业1个班、乌克兰语微专业1个班、俄语辅修专业1个班
(三)招生人数:每班各20人
04 录取条件:
申请修读的学生须具备以下条件:
(一)主修专业已修课程成绩全部合格。
(二)不存在拖欠学费现象。
(三)具体以教务处文件为准。
05 录取办法
修读微专业、辅修专业、辅修学士学位采取学生自愿报名方式申请修读。报名人数超过计划招收人数的,按照学生主修专业已修必修课平均学分绩择优录取。修读微专业、辅修专业、辅修学士学位采取学生自愿报名方式申请修读。报名人数超过计划招收人数的,按照学生主修专业已修必修课平均学分绩择优录取。
06 政策支持
俄语微专业、乌克兰语微专业:
学生完成微专业指导性教学计划规定的全部课程,考核合格并达到结业要求者(16学分),由学校发放微专业结业证书。微专业不具有学士学位授予资格。具体以《大连外国语大学微专业、辅修专业及辅修学士学位管理办法》为准。
俄语辅修专业:
学生完成辅修专业修读的,学校颁发“大连外国语大学辅修专业结业证书”。
未能获得主修专业毕业证书者,不单独颁发微专业证书或辅修专业证书。符合辅修学士学位授予标准的,授予辅修学士学位。具体按《大连外国语大学微专业、辅修专业及辅修学士学位管理办法》执行。
07 专业概述
俄语微专业、乌克兰语微专业:
俄语微专业培养具有跨文化交际能力、熟悉欧亚国家社会与文化的复合型人才;乌克兰语微专业培养具有跨文化交际能力、掌握一定乌克兰语基础知识的多语人才。为出国留学、商务谈判、文化交流等奠定基础,为国家和地方经济社会发展提供智力支持。
俄语辅修专业:
本辅修专业培养具有基本的俄语语言技能和专业知识,良好的跨文化意识和人文素养,适应社会发展需要,既能从事主修专业相关工作,又能从事外交、外事、商务、教育、翻译、管理等与俄语专业相关工作的复合型人才。
08 收费标准
收费标准为150元/学分。
在修读微专业、辅修专业期间应按照每学期应修课程选课学分在规定时间内缴纳学费,缴费方式教务处另行通知。
09 俄语辅修学士学位论文要求
辅修俄语专业的学生需完成指导性教学计划规定的全部课程和学分要求,考核合格,方有资格撰写辅修学士学位论文。学位论文形式包括学术论文或翻译实践报告。学术论文可以用俄语或汉语撰写,篇幅不少于3000汉字或俄文单词,用俄语或汉语进行答辩。翻译实践报告所选取的俄语文章不少于2000词,题材不限,可以是小说、散文、随笔、评论等;翻译实践报告用汉语撰写,篇幅不少于2000汉字。除学术论文和翻译实践报告外,毕业论文(设计)还包括俄语文学创作、发表作品、主题视频、项目研究报告等学院认定的形式,具体认定条件及要求详见附件1。
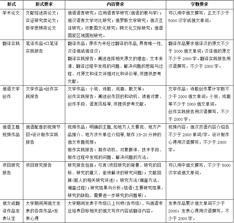
附件1:俄语专业关于毕业论文(设计)的规定
毕业论文(设计)旨在培养和检验学生综合运用所学知识进行研究、实践和创新能力。根据学校有关规定,学生第一学期至第六学期专业核心课程和专业方向课程成绩需达到60分(含)以上,才有资格撰写毕业论文(设计)。
俄语专业毕业论文(设计)的形式包括学术论文、学术发表及反思报告、项目研究报告、翻译作品及实践报告、俄语视频制作及反思报告、俄语文学创作及反思报告等,旨在巩固所学专业知识,培养学生的实践、创新和研究能力。[具体见俄语学院毕业论文(设计)方案]
俄语学院毕业论文(设计)方案

毕业论文(设计)需在导师指导下,经过开题、中期检查,参加并通过毕业论文答辩。经所在学院学位评定分委员会审核鉴定后,准予毕业。
本方案中的录取办法最终解释权归俄语学院所有。
咨询联系人: 冯老师, 86111078,7教A区607办公室。